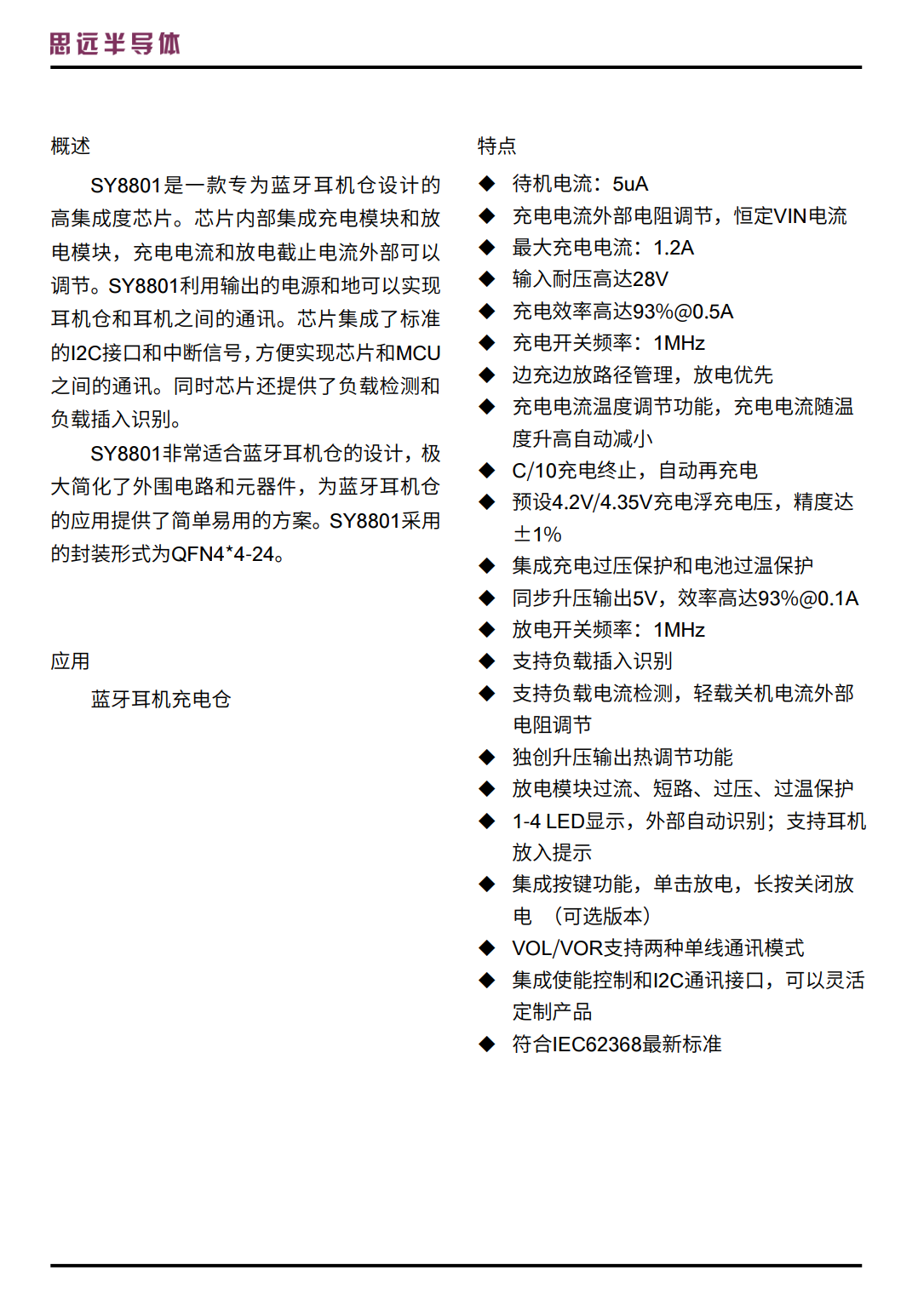
News Center
News Center
以下文章來源于我愛音頻網 ,作者我愛音頻網
充電倉作為為TWS耳機提供電量的設備,為電池容量較小的TWS耳機起到了提高續航的作用,部分搭載大容量電池的充電倉,甚至能為耳機提供多次的充電,讓耳機的綜合續航時間得以大大延長,而在多次充電的過程中,充電倉內的智能充電倉IC起到了重要的充放電及保護作用,讓耳機得以安全的實現多次充電。
我愛音頻網近期拆解的Baseus倍思Bowie WM02+真無線耳機,內部所搭載的思遠半導體SY8801藍牙耳機智能充電倉解決方案,集成了充電模塊和放電模塊,充電電流和放電截止電流外部可以調節,還采用了QFN24封裝,是一款非常適合藍牙耳機倉的芯片,為藍牙耳機倉的應用提供了簡單易用的方案。

外觀方面,Baseus倍思Bowie WM02+真無線耳機整體體積輕巧便攜,配色清新時尚。充電盒外觀為啞光質感,透明的盒蓋吸睛的同時還能跟看到內部的LED顯示屏及耳機本體,實用美觀一舉兩得;耳機小巧迷你,重量僅為3.8g,提供輕若無物的舒適佩戴體驗;背板還采用了高透材質,搭配星環指示燈,佩戴時尚。

配置方面,Baseus倍思Bowie WM02+真無線耳機搭載6mm鈦膜動圈單元,提供動聽的音質;支持藍牙5.3及雙通道低延遲模式,最低延遲可達0.06s,提供更穩定、延遲更低的連接體驗;充電盒擁有LED顯示屏,可顯示耳機及充電倉的剩余電量;內置大容量電池,為耳機提供綜合50小時的續航時間。

我愛音頻網拆解后發現,Baseus倍思Bowie WM02+真無線耳機的耳機倉內部電路簡潔,內置700mAh大容量電池,使用Type-C接口進行充電;還采用了SY8801藍牙耳機智能充電倉解決方案負責充放電管理,使耳機倉充電電流和放電截止電流外部可以調節,芯片還支持耳機倉和耳機之間的通訊。

思遠半導體SY8801藍牙耳機智能充電倉解決方案,集成充電模塊和放電模塊,充電電流和放電截止電流外部可以調節。

思遠半導體SY8801利用輸出的電源和地可以實現耳機倉和耳機之間的通訊。芯片集成了標準的I2C接口和中斷信號,方便實現芯片和MCU之間的通訊。同時芯片還提供了負載檢測和負載插入識別。思遠半導體SY8801非常適合藍牙耳機倉的設計,極大簡化了外圍電路和元器件,為藍牙耳機倉的應用提供了簡單易用的方案。
據我愛音頻網拆解了解到,思遠半導體的電源管理芯片目前已被漫步者、Redmi、XTOUR秘語、OPPO、vivo、realme、一加、QCY、倍思、猛瑪、聲闊、JBL、飛利浦、Jabra、Nothing、Marshall、DENON,小米、萬魔、233621、傳音、魔宴、創新科技、魅族、百度、網易、哈曼、聯想等國內外知名品牌采用。
我愛音頻網總結
Baseus倍思Bowie WM02+真無線耳機內部所搭載的思遠半導體SY8801藍牙耳機智能充電倉解決方案,集成了充電模塊和放電模塊,充電電流和放電截止電流外部可以調節,還可利用輸出的電源和地可以實現耳機倉和耳機之間的通訊,為藍牙耳機倉的應用提供了簡單易用的方案。
關于思遠半導體
上一篇思遠半導體攜智能穿戴低功耗電源解決方案亮相第十屆中國IoT大會2023.11.01
下一篇思遠2024屆校招空中宣講會即將來襲!2023.08.21