News Center
News Center
思遠半導體SY7100和SY8815兩款芯片獲左點耳內式助聽器商用,其中,SY7100是一款符合WPC Qi無線充電標準的接收芯片,而SY8815則是專門為藍牙耳機充電倉設計的集成了充放電功能的芯片解決方案。

左點耳內式助聽器,具備24個音頻處理通道,專為最高80dB的重度聽力受損人士設計。該設備借鑒了TWS耳機的風格,并配備了一個充電盒,不僅用于存放還具備充電功能。此外,該助聽器采用AI技術實現環境噪聲的智能消除,并能自動適應周圍環境,確保對話聲音清晰可辨。它還具備自動抑制意外嘯叫的功能,全天候保護聽力。有了左點耳內式助聽器,用戶可以不出門就完成自我調校,極大地方便了用戶的使用。
外觀
從外觀上看,左點耳內式助聽器更像是一對普通的TWS耳機。充電盒通體白色機身,正面指示燈,底部為USB-C接口,無其它多余裝飾。助聽器本體與無線耳機相似,也是簡約的烤漆白配色。要說不同,那就是發聲孔的差別。去下耳塞后,左點耳內式助聽器的發聲孔開口較小,往往耳機的開孔較大。

功能
24通道的左點耳內式助聽器內置了動鐵喇叭,提供了更高的聲音解析力,帶來更優異的人聲表現。它可以調節四檔不同大小的音量,適應聽力受損程度不一的人群。在App上,也可以調節助聽器的降噪模式,共有普通、降噪和強降噪三種模式可選。另外還提供了便捷的在家驗配服務,方便了老年人群體,解決出門驗配不便的問題。
SY7100, SY8815 Inside
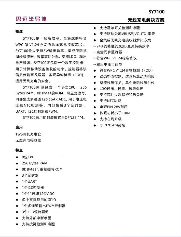
經過我愛音頻網拆解發現,左點耳內式助聽器的內置了輔聽/助聽專利算法的藍牙耳機芯片解決方案、動鐵單元、鋼殼扣式電池等器件。充電盒里集成了無線充電線圈、400mAh鋰電池,其主板上搭載了來自思遠半導體的SY7100無線充電接收芯片和SY8815藍牙耳機充電倉設計的解決方案芯片。思遠半導體SY7100是一顆高效率、全集成的符合WPC Qi V1.24協議的無線充電接收芯片,最大支持5W輸出功率,內置低阻抗同步整流器,效率高達94%;集成LDO,輸出電壓可調。SY7100還包括一個數字控制器,用于計算移動設備接收的功率。控制器將該信息傳輸至發送器,實現異物檢測 (FOD),提升無線充電的安全。

SY7100內部包含一個8bit MCU內核,256 Bytes RAM和8K Bytes的ROM存儲空間,可重復擦寫。內部集成的多通道12bit SAR ADC,可以用于電壓、電流和NTC溫度檢測等應用功能。此外,SY7100內部的定時器、UART、I2C控制器和PWM功能,方便支持其他的外圍器件設計應用。
SY7100配合已經量產的SY880X/ 881X/ 882X等系列充電倉SoC芯片,思遠半導體為客戶提供了完整的帶無線充電功能TWS耳機充電倉系統解決方案,簡化了客戶項目設計開發的復雜度,提升從項目開發到產品上市的效率!

思遠半導體SY8815藍牙耳機充電倉解決方案,專為藍牙耳機倉設計,內部集成充電模塊和放電模塊。SY8815充電電流外部可以調節;放電模塊集成兩路輸出限流開關,提供了獨立的負載存在檢測和負載插入檢測,同時支持輸出電流檢測。

SY8815放電使能控制,MCU可以直接通過EN來靈活控制芯片的放電功能。SY8815集成了單線的狀態碼輸出,方便實現芯片向MCU上報芯片狀態。SY8815非常適合藍牙耳機充電倉的設計,極大簡化了外圍電路和元器件,為藍牙耳機充電倉的應用提供了簡單易用的方案。

我愛音頻網總結
左點耳內式助聽器作為千元左右就擁有24通道的助聽產品,可以幫助弱聽人群重新聆聽。與TWS耳機類似的設計,佩戴時尚簡約,不會造成心理負擔。充電盒不僅支持有線充電,也支持無線充電,并且擁有最高5W充電速度,日常使用更加便捷。高度集成的充電倉芯片簡化了外圍電路和元器件,是一種更加簡單易用的方案。
文章及圖片來源于我愛音頻網
上一篇思遠半導體SY8815獲小巧耳夾開放式耳機Baseus倍思AS01采用2024.05.21
下一篇提供充電倉與通訊解決方案 ,Xiaomi Buds 4采用思遠半導體雙SoC2024.03.29