News Center
News Center
隨著鋰電池技術的發展,以及消費者對智能終端產品電池續航能力需求的提升,快充電源管理技術被越來越多的廠商采用。但傳統的充電管理芯片,大電流的恒流充電設置往往也會影響截止電流的增大,在高倍率電池快充應用上,會造成為了兼顧快充而導致電池不能完全充滿的結果。為此,思遠半導體隆重推出了10mA截止電流的2A BUCK充電管理芯片 SY6201,它完美實現了大電流充電-小電流截止的性能需求。
SY6201 是一款具有系統電源路徑管理(NVDC)功能的高集成單節鋰離子/鋰聚合物電池開關充電芯片,適用于體積小、充電截止電流小的便攜式可穿戴設備。集成的路徑管理功能可優先保證系統供電,并且電池過放時依然滿足系統供電電壓的要求,即插即用。它還具有預充電(PRE.C)、快速恒流充電(CC) 和恒壓(CV)調節功能,以及充電終點控制和當電池電壓下降時可自動復充功能。SY6201采用QFN-24 4mm×4mm封裝。
SY6201產品特性
· 3.5V~4.52V充電浮充電壓,精度達±0.4%,10mV step
· 22V 高輸入耐壓
· 5%恒流充電精度, 20mA step
· 充電截止電流精度20mA±2mA,檔位最小支持10mA
· 支持充電過程中的安全計時
· 支持充電完成后的延遲計時模式
· 支持電池溫度NTC檢測,可配置JEITA曲線
· 集成充電過壓保護
· 充電電壓、電流和溫度閾值I2C可編程
· 充電電流溫度調節功能,充電電流隨溫度升高自動減小
· 具備輸入功率不足時的動態調節功能,包括IINPDM,VINDPM和及時電池補電
· 支持全面的保護機制,包括VSYS過流及短路保護,電池過壓,輸入過壓及過溫等
· 支持可配置延時進入ship mode
· 12uA 的待機功耗,2uA的ship mode功耗
· 完整的狀態上報及中斷機制
· 全面的系統復位機制,支持長按按鍵/看門狗/VBUS插入等可配置系統電源掉電復位功能
SY6201內部集成I2C通信模塊,主機可靈活配置充電參數及獲得充電狀態,同時可上報相關中斷。集成全面的復位功能,包括充放電的看門狗計時復位、按鍵復位、寄存器復位。

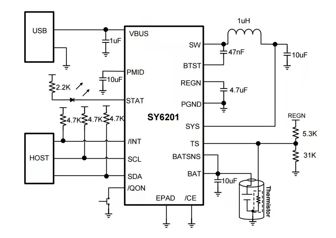
(SY6201典型應用電路)

(芯片引腳示意圖)
SY6201應用場景
SY6201出色的充電管理性能,尤其適合應用于便攜式智能終端產品,典型應用包括但不限于如下場景:

對思遠半導體智能充電管理芯片SY6201感興趣的小伙伴,歡迎通過sales@tkplusemi.com申請樣品及開發板。
關于思遠半導體
思遠半導體成立于2011年,國家高新技術企業,TWS行業電源芯片龍頭企業。公司一直專注于電池應用的POWER+電源管理系統芯片設計,致力為智能穿戴、消費電子、工業、新能源汽車等行業提供領先的電池管理系統級芯片解決方案,包括移動電源SoC芯片、TWS耳機電源管理芯片、鋰電池充電芯片、電源管理PMIC、無線充電芯片等。
近兩年,思遠半導體TWS耳機充電倉SoC芯片連續兩年市場占有率排名第一,累計出貨超過7億顆。客戶包括小米、OPPO、一加、realme、傳音、魅族、百度、網易、漫步者、萬魔、JBL、Anker、哈曼等國內外知名品牌,致力以創新技術為全球數億消費者提供優質的產品體驗。
公司在深圳、上海、成都、珠海設立了研發中心,研發團隊成員占比約62%,分別畢業于香港科技大學、華中科技大學、電子科技大學、西安交通大學、西安電子科技大學等知名高校,碩士及以上學歷占比50%以上。截止2021年12月31日,公司已申請、獲得70+項自主知識產權。
上一篇一加真無線藍牙耳機Buds N上市,采用思遠半導體電源管理整體解決方案2022.04.22
下一篇2021年度匯總丨31大品牌超過46款音頻產品均采用思遠半導體電源芯片2022.03.04